{{ $t('FEZ002') }}中華台北特奧會 秘書處|
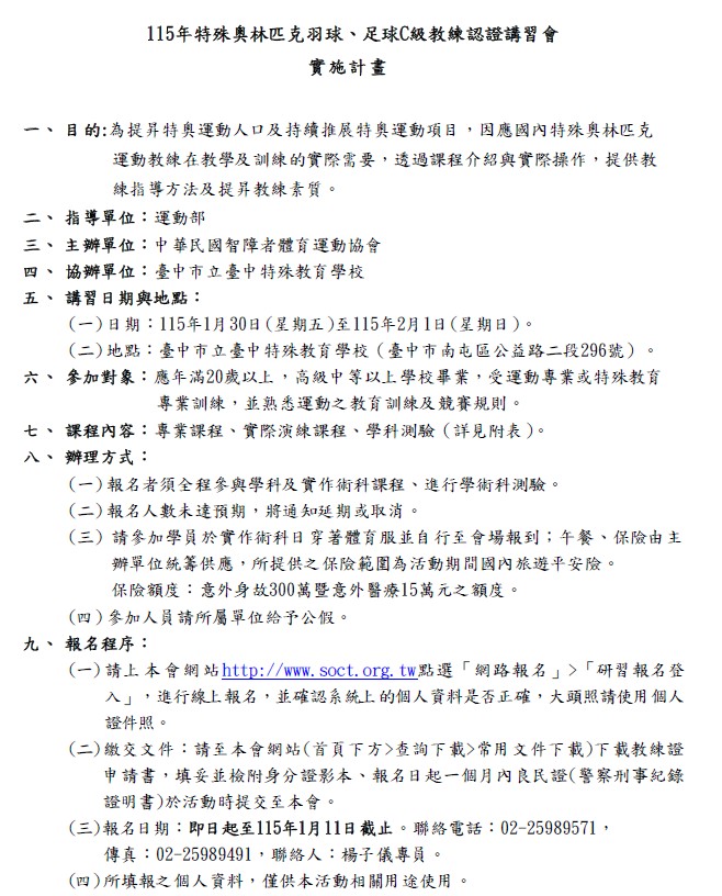
-此場講習會實施計畫、課程表等相關資料,將以運動部最終核准版本為準。 -詳情請參閱附件,研習報名系統連結:https://reurl.cc/p6Wvvd -羽球、足球只能擇一報名,報名前請確認選擇項目是否為欲報名的項目。
{{ $t('FEZ012') }}
{{ $t('FEZ003') }}2025-12-22
{{ $t('FEZ004') }}2026-01-09|
{{ $t('FEZ005') }}807|